Taylor James owns Dumpster Dogs, a dumpster rental company operating in Austin, TX. Taylor was one of our very first young adults in our AI Apprentice program 18 years ago, and today we’re examining how his company is doing things the right way in digital marketing.

In the dumpster rental space, there’s a lot of dirty tricks happening with SEO. But when you do things honestly and focus on building real authority, Google rewards you.

In this article, we’ll audit Dumpster Dogs’ SEO performance, expose what competitors are doing wrong, and show why Taylor’s approach is winning.
The dark side of dumpster rental SEO
Before we dive into Dumpster Dogs, let’s look at what NOT to do. Companies like Grind Time Dumpster Rental provide a perfect cautionary tale.

When you examine their SEO performance, you’ll see they had hundreds of keyword rankings that suddenly fell off a cliff.


Keywords like “cost to rent porta potty” and various “city name + dumpster rental” terms? All lost. Bleeding red across the board.


Why did this happen? They were doing tricks.
Looking at their backlink profile reveals the problem.

While they have some legitimate links from places like Austin Civic Orchestra and the Austin Chamber, they also bought a bunch of spammy links.

You can tell because these links come from sites with no ranking, no traffic, and no authority. They’re tangentially related but clearly purchased.
When we filter to show only their best links, they drop from 536 total backlinks to just 19 that actually carry power. That’s the difference between real authority and fake SEO tricks.


Here’s the pattern I’ve seen over 30 years: companies use these tactics, get an initial bump that looks great, then Google catches on and they get penalized. Always. The bodies always come and go, and the cheaters never win in the long run.
Parasite sites trying to steal Taylor’s name
Something particularly deceptive is happening in the dumpster rental space: copycat sites that try to fool customers by using similar names to legitimate businesses.

When I searched for “dumpster dogs,” I found sites like “dumpster rental dogs” trying to ride on Taylor’s good reputation. It’s like the knockoff Nike shoes I saw in China that said “Nike” but used an “M” instead of an “N.”

These parasite sites create hundreds of AI-generated city pages thinking they can trick Google.


Frisco dumpster rental, every single city name dumpster rental, on and on. They don’t work. These pages show as high spam content, get no traffic, and eventually get penalized just like Grind Time did.
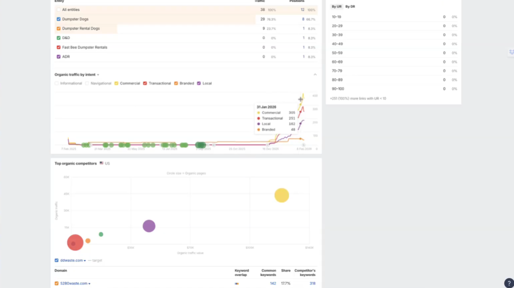
How’s Dumpster Dogs’ SEO performance?
Now let’s look at the actual Dumpster Dogs at ddwaste.com.

At first glance, Taylor doesn’t have massive domain authority; only a DR of 3.

Most of that’s actually coming from the BlitzMetrics link. You might think that’s a problem, but look at what matters: his keyword rankings.
Instead of seeing red “lost” indicators everywhere like the cheaters, Dumpster Dogs shows green, green, green, green, green.

Rankings moving up from nothing to position 10, from nothing to position 7, steadily climbing.

The keywords he’s ranking for are exactly what you want to see: “dumpster rental in Austin, Texas” with clear local intent.

These terms light up as transactional, local intent, informational, and commercial. They’re also tied to the entity of Austin in Google’s knowledge graph, which is their big database connecting all the nouns and attributes together.
These are healthy, legitimate rankings that will continue to improve because they’re based on real authority, not tricks.
Right now, the homepage is carrying most of the weight, especially for “roll off dumpster rental Austin.” That’s actually too much weight for one page to carry. Taylor should have a dedicated page for roll off dumpster rentals with examples of actual roll off dumpsters in action around Austin.
For that keyword specifically, there are 100 people per month searching for it. Taylor’s currently in position 6, which is brand new, and getting 9 of those 100 people. Obviously, if we move up to position one to three, it gets a lot better. If he were paying for Google Ads, it would cost $6.38 per click on average.
What Taylor is doing that works
The first thing that shows up when you search for “Taylor James Dumpster Dogs” is the image from when I interviewed him and our article “How Taylor James Built Dumpster Dogs.”

We also built taylor-james.com for his personal brand.

Why does this matter? Because you’re an entity.
Your company is an entity. Your team members are entities.
If you’re the owner, you’re the face of the company whether you like it or not, whether you’re an introvert or not. Taylor has his Facebook, LinkedIn, and other profiles set up for both his company and himself personally.

There’s real proof scattered across the web. Videos on YouTube send strong signals that Google sees as legitimate, just like Reddit sends strong signals.

Josh Roman of American AF Dumpsters and all of our dumpster friends know this.

When Taylor’s crews are out there using Company Cam or their cell phones, collecting videos, posting to Instagram, YouTube, Facebook, and it’s all tied back to Dumpster Dogs and to Taylor personally, that builds authority.

His Google Business Profile focuses on real reviews from the last 60 days. You don’t have to have the most reviews total. You just need to have the best reviews that are real reviews from the last 60 days. The recent review frequency matters more than your total count.

Something else that helps: when Taylor’s crews navigate back to the yard every morning and evening, they use Google Maps and search for “Dumpster Dogs.” That sends a signal to Google showing the business is real and active.

The real proof that Google wants
Google wants to see proof that you do excellent work in your local service area. The more proof you show, the higher you’ll rank. No stock art, no clipart, no AI-generated generic content. Real photos of real crews doing real work.



When you grab photos from your jobs, from Company Cam, from crew phones, and you post those showing your 20-yard trailers, your new trucks, your team at industry conferences like Josh Roman’s events, your junk removal work, your landscaping jobs, whatever you’re doing, that’s proof.
Google Photos, Google Maps, Gmail, all of it sends signals back to Google. If you’re real, if you believe in reputation, if your teams do good work, you’re not going to worry about the algorithm getting smarter.

You’re not worried about AI overviews or ChatGPT having more recommendations. The good guys win.
